保健食品备案最新规定解析
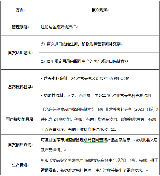
近期,保健食品的监管在备案原料目录、功能声称目录以及生产规范方面都有一些重要更新。下面这个表格梳理了当前保健食品备案的核心规定,可以帮你快速了解全局。

备案型与注册型保健食品的区别
了解以下区别,可以帮助你判断自己的产品适合备案还是必须注册:
• 备案管理:主要适用于产品安全性和功能声称已有长期科学依据、风险较低的类型。这包括使用保健食品原料目录内原料生产的产品,以及首次进口的维生素、矿物质等营养素补充剂。备案流程相对简化。
• 注册管理:适用于风险较高的产品,主要是指使用原料目录以外原料的保健食品,以及首次进口的非营养素类保健食品。注册审批更为严格,需要进行全面和专业的技术评审。
最新监管动态
除了上述基本规定,还有两点动态值得你重点关注:
• 规范功能声称:根据2023年版《允许保健食品声称的保健功能目录》,保健食品功能声称仅限于目录内的24项,如:1.有助于增强免疫力;2.有助于抗氧化;3.辅助改善记忆;4.缓解视觉疲劳;5.清咽润喉;6.有助于改善睡眠;7.缓解体力疲劳;8.耐缺氧;9.有助于控制体内脂肪;10.有助于改善骨密度;11.改善缺铁性贫血;12.有助于改善痤疮;13.有助于改善黄褐斑;14.有助于改善皮肤水分状况;15.有助于调节肠道菌群;16.有助于消化;17.有助于润肠通便;18.辅助保护胃粘膜;19.有助于维持血脂(胆固醇甘油三酯)健康水平;20.有助于维持血糖健康水平;21.有助于血压维持健康水平;22.对化学性肝损伤有辅助保护作用;23.对电离辐射危害有辅助保护作用;24.有助于排铅。任何关于“根治”疾病或能替代药品的宣传均属违法虚假宣传。
• 强化生产管理:近期修订完成的《保健食品良好生产规范》强制性国标,对原料(尤其是发酵类原料)和生产过程提出了更严格的控制要求,旨在督促企业落实主体责任。
消费与合规提示
• 消费者:购买时请认准产品包装上的 “蓝帽子”标志及批准文号,并通过官方渠道查询信息真伪。务必牢记保健食品不是药品,不能替代药物治疗。
• 生产企业:需密切关注保健食品原料目录的动态扩大情况,以及新功能申报的相关政策。同时,为即将实施的新版《保健食品良好生产规范》做好准备工作。
(更多细节可参考国家市场监督管理总局官网或咨询专业机构之一如:小蓝中康)
小蓝中康(北京)科技有限公司-保健食品研发领域领先技术服务商,为您提供保健食品研发·保健食品注册·保健食品备案·保健食品转让注册·保健食品延续注册·保健食品变更注册等的管家式服务。
注:以上内容均由AI搜集总结并生成,仅供参考。若您期望获取专业服务,请致电400-070-1617进行咨询。
点击进入~获取专属方案,服务热线:400-070-1617、13261985261(微信同号)保健食品研发申报


