保健食品备案原料目录解析
截至2025年10月,保健食品备案原料目录主要由 “营养素补充剂” 和 “功能性原料” 两大类构成。前者用于补充维生素和矿物质,后者则涵盖了人参、灵芝等传统中药材,允许产品进行特定的保健功能声称。

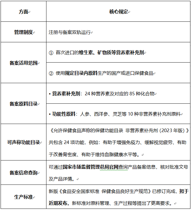
下面这个表格整理了目前保健食品备案原料目录的主要类别和内容,你可以快速了解。

了解原料目录的动态与政策
保健食品原料目录是一个动态调整的体系,如果你正在规划产品或进行研发,关注以下最新动向会很有帮助:
• 目录持续扩大:监管部门正在持续推进食药物质目录的制定工作,并已将天麻、铁皮石斛、黄精等中药材纳入其中。这为这些原料未来更广泛地应用于保健食品奠定了基础。
• 试点新管理模式:一个重要的趋势是,市场监管总局正计划推动 “复方配伍保健食品备案管理” 的试点工作。这意味着,未来使用多种目录内原料(例如天麻、铁皮石斛、黄精、薏苡仁等)复配的保健食品,可能将通过更为便捷的备案途径进行管理,而不再是复杂的注册制。
• 原料纳入的标准:一个原料能被纳入目录,需要满足安全性确切、有食用历史、对应的功效已纳入保健功能目录,且其用量、功效和生产工艺能够实现标准化管理等条件。这也是为什么一些研究尚不充分的原料(如刺梨),目前还未被纳入目录的原因。
如何合规使用原料目录
在实际操作中,正确使用原料目录至关重要:
• 区分注册与备案:使用目录内的原料,并遵守其用量、功效和工艺要求,可以走备案流程,相对快捷。反之,如果使用目录外的原料,或用量、声称功能超出目录规定,则需要进行注册审批,流程更为严格和复杂。
• 关注官方信息:最权威的目录内容、调整动态及相关法规,可以通过国家市场监督管理总局和国家卫生健康委员会的官方网站进行查询。
(更多细节可参考国家市场监督管理总局官网或咨询专业机构之一如:小蓝中康)
小蓝中康(北京)科技有限公司-保健食品研发领域领先技术服务商,为您提供保健食品研发·保健食品注册·保健食品备案·保健食品转让注册·保健食品延续注册·保健食品变更注册的管家式服务。


